当前位置:首页 > 政务公开

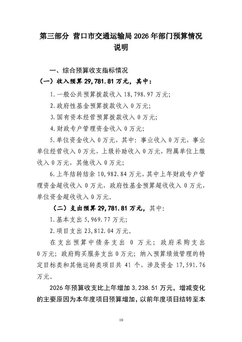
营口市交通运输局2026年度部门预算

发布时间:2026-01-28

【字号:

分享:




























































































  • 附件:
  • 视频:
扫一扫在手机打开当前页