当前位置:首页 > 政务公开

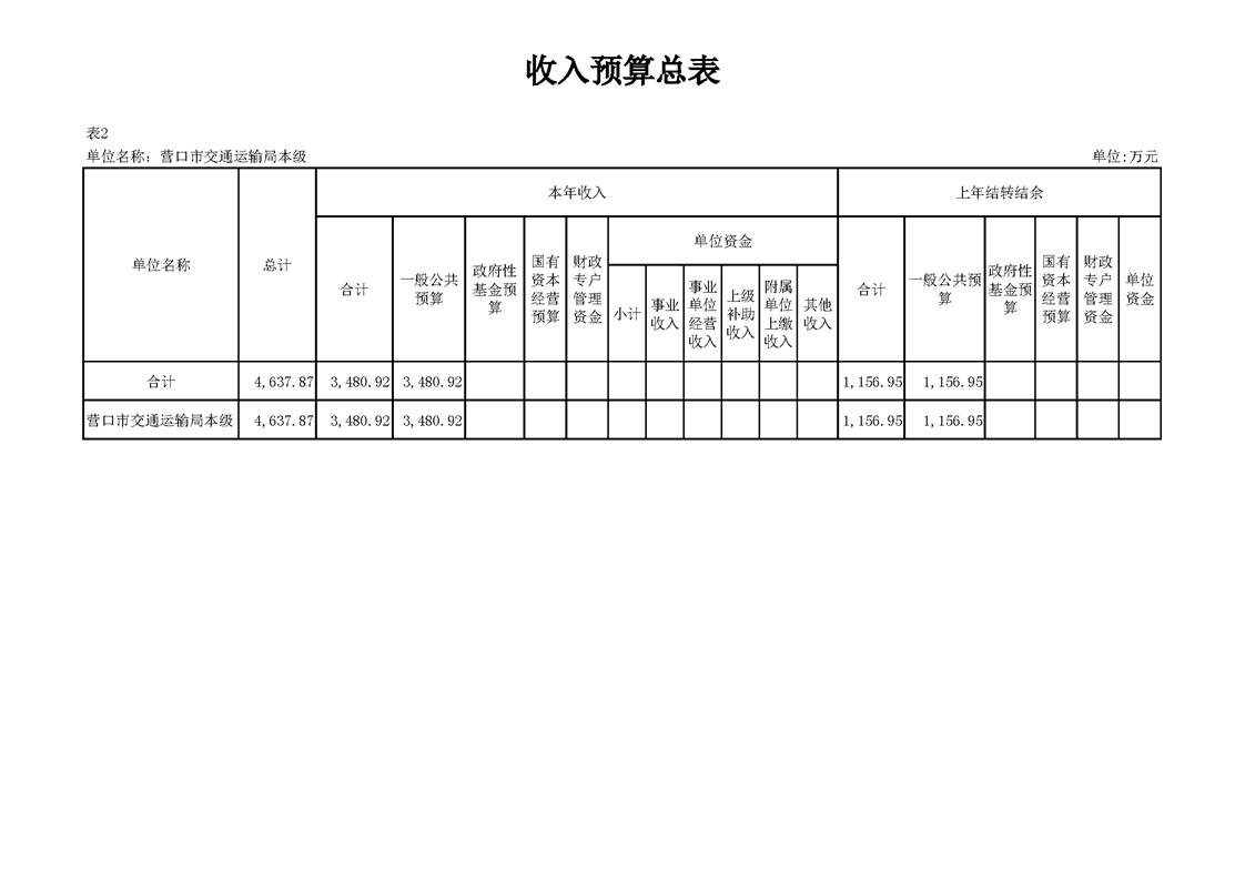
2026年营口市交通运输局本级单位预算公开

发布时间:2026-01-28

【字号:

分享:

















































  • 附件:
  • 视频:
扫一扫在手机打开当前页